400-800-0180

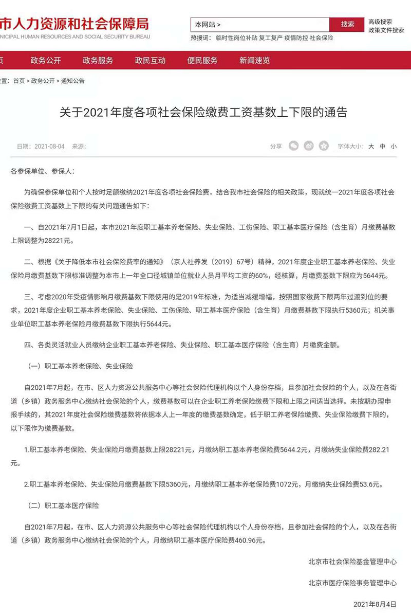
近日,大家观望已久的2021年北京社保基数上下限已正式公布,相关规定自2021年7月1日起执行:


北京市2021年度职工四险(含生育)月缴费基数上限为28221元

北京市2021年度职工四险(含生育)月缴费基数下限为5360元


注1:机关事业单位职工基本养老保险月缴费基数下限5644元

注2:个人存档的灵活就业人员养老保险、失业保险上下限与企业职工一致,灵活就业人员可以在上下限之间适当选择。医疗保险固定缴费460.96元。


北京市社保局

本年度社保基数特点和变化:

1、逐步提高养老/失业保险基数下限标准:自今年7月份开始,北京市养老/失业保险基数适用本市上一年全口径城镇单位就业人员月平均工资的60%。


在2019年之前,养老/失业保险是取值该标准的 40%,从2019年起,逐步提高至60%。


北京养老保险基数



2、随着养老/失业保险下限的调整,结束了多年四险(含生育)基数不一致的情况,从2021年7月起,四险(含生育)基数下限统一为上年度月平均工资的60%。且上限也调整一致。


3、但值得一提的是,北京市上年度月平均工资为9407元,如按照上述标准,本社保年度社保基数下限应该为5644元(9407*60%得出),但考虑到2020年受疫情影响社保使用的是2019年标准,为适当减缓社保下限增幅,按照国家缴费下限两年过渡到位的要求,本社保年度四险(含生育)最终执行的是5360元的标准。


4、基数调整后,对比上年度社保成本,如企业职工月缴费基数普遍高于5360元,则本社保年度内成本基本无变化(如员工工资标准不变则成本无变化)。


但是因养老保险企业缴费比例为16%,养老保险基数的提高对企业社保总成本的影响较大。对于劳动力密集且职工工资普遍较低的企业,社保最低缴费成本增加290元,增幅26%对于传统用人企业,这是个不小的成本压力挑战。



我们把变动后的基数整理成表格,2021年的社保缴费明细如下:

基数表.png


联系我们

企业服务客服:400-800-0180

个人服务客服: 010-56029912

在线时间:周一到周五8:30-5:30

客服邮箱:chengmiao@kehenghr.com

科衡人力官微

HR知识干货分享,最新政策解读

©2018 北京市科衡管理顾问有限公司 地址:北京市朝阳区红军营南路15号瑞普大厦C座201 京ICP备:14029729号-2 技术支持:快帮云